3187
Предложения и замечания
Подписаться (113)

 
Сделок:
25
Репутация:
1,507
Посты:
4 / 668
Рег.
02.06.2022
По P2P платежам писал Вам в ЛС , по факту довольно херово получается , если внедрять в ММ тут .

А новое предложение касается отзывов . не знаю как это в техническом плане , но вот как я бы лично был бы рад .

Отвечать на все отзывы - довольно долго , хотя это огромный вклад в репутацию , где бы я не был , я отвечал на все отзывы , но и все ответы были однотипные . Было бы прекрасно ввести Автоответ на отзыв - к примеру Магазин в шаблоны публикуют 10-15 ответов на отзывы , и они уже распределяются автоматом на все паступающие отзывы .


И еще ! Хочу сказать Спасибо Вам ! Реально крутой сервис у Вас ! НО вопреки всем инакомыслящим - я бы ввел платное размещение для Новых Магазинов , и со старых бы брал квоту за размещение . Халява конечно хорошо , но не балуйте так . Пусть и символическое , но это и нам ( кто адекватно мыслит надо ) Возможно , вы бы эти деньги смогли использовать на покупку Битов и Монеро для клиентов , чтобы снизить им процент на покупку валюты . И Вам Хорошо , и Гостей станет больше !!! Подумайте пожалуйста об этом .
 
Гражданин 3М
Сделок:
1
Репутация:
40
Посты:
11 / 69
Рег.
09.06.2022
всем привет. можно сделать что бы при входе с pgp при нажатии на его сообщение копировалось автоматически или была кнопка скопировать .
 
Сделок:
7
Репутация:
19,908
Посты:
48 / 1886
Рег.
26.04.2022
#21176 (gangamafia):
всем привет. можно сделать что бы при входе с pgp при нажатии на его сообщение копировалось автоматически или была кнопка скопировать .

Готово, друг)
 
Сделок:
1
Репутация:
153
Посты:
7 / 100
Рег.
19.05.2022
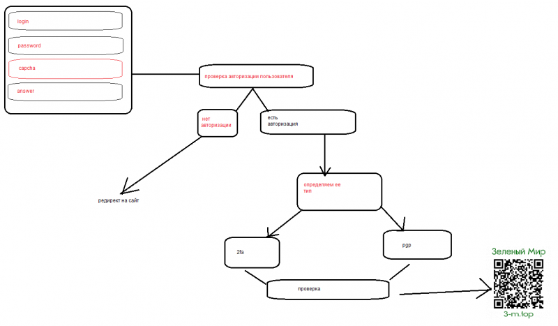
Всем привет, раньше использовал 2fa вопросов не возникало, но перешел на pgp и встал вопрос со страницей авторизации, может быть стоит сделать логику проверки, к примеру если у меня подключен 2fa то следующая страница с вводом кода, если pgp то следующая страница с фразой (сейчас так и есть) но на главной есть строка 2fa которая вводит в ступор. Это просто улучшение интерфейса, так то все работает.
 
Сделок:
7
Репутация:
19,908
Посты:
48 / 1886
Рег.
26.04.2022
#21717 (reg248):
Всем привет, раньше использовал 2fa вопросов не возникало, но перешел на pgp и встал вопрос со страницей авторизации, может быть стоит сделать логику проверки, к примеру если у меня подключен 2fa то следующая страница с вводом кода, если pgp то следующая страница с фразой (сейчас так и есть) но на главной есть строка 2fa которая вводит в ступор. Это просто улучшение интерфейса, так то все работает.

Привет!)
Ну так навскидку это усложнит на одну страницу вход тем, у кого TFA, а PGP-шным людям ничего не упростит.
Если 2fa нет, просто ничего туда не вводим и всё, не?)
 
Сделок:
1
Репутация:
153
Посты:
7 / 100
Рег.
19.05.2022
#21719 (Админ):
#21717 (reg248):
Всем привет, раньше использовал 2fa вопросов не возникало, но перешел на pgp и встал вопрос со страницей авторизации, может быть стоит сделать логику проверки, к примеру если у меня подключен 2fa то следующая страница с вводом кода, если pgp то следующая страница с фразой (сейчас так и есть) но на главной есть строка 2fa которая вводит в ступор. Это просто улучшение интерфейса, так то все работает.

Привет!)
Ну так навскидку это усложнит на одну страницу вход тем, у кого TFA, а PGP-шным людям ничего не упростит.
Если 2fa нет, просто ничего туда не вводим и всё, не?)

Так и есть, но мы же строим уникальное место. Почему бы просто не проверить пользователя и предложить ему авторизацию выбранным способом, а не предлагать по умолчанию 2fa ?
 
Сделок:
1
Репутация:
153
Посты:
7 / 100
Рег.
19.05.2022
не легче сразу отображать то у кого что включено🤔

вот вот, я про это же
 
Сделок:
7
Репутация:
19,908
Посты:
48 / 1886
Рег.
26.04.2022
не легче сразу отображать то у кого что включено🤔

Не легче)
 
Сделок:
1
Репутация:
153
Посты:
7 / 100
Рег.
19.05.2022
Вот
 
Сделок:
7
Репутация:
19,908
Посты:
48 / 1886
Рег.
26.04.2022
reg248, спасибо, я понял.
Но, как и писал выше, так людям с 2фа придется видеть 2 страницы до логина, что менее удобно, чем одна сейчас.
С пгп кол-во страниц не сократить, поэтому у них и сейчас две.
Но усложнять для первых причин не вижу)
Вы не вошли в систему